首页 >  通知公告

关于征集2017年“丹柯杯”优秀研究成果的通知

时间: 2017-06-16  [字号: 超大 ]  来源:

各单位:

为进一步总结和交流全市基层思想政治工作经验做法,推动基层思想政治工作经验和研究成果共享,提高基层思想政治工作水平,北京市思想政治工作研究会、北京市思想政治工作研究会基层思想政治工作研究所决定2017年继续开展第28届“丹柯杯”优秀研究成果评选活动。现在开始向全市征集优秀研究成果,具体事宜如下:
一、征集成果范围
凡是2016年度完成的,以基层思想政治工作、基层思想文化建设为主题的理论文章、调研报告和经验总结均可以申报,参加评选。
二、征集时间
自本通知下发之日起至2017年3月15日结束。
三、有关要求
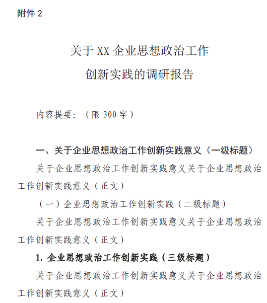
(一)申报成果每篇字数不超过10000字,不低于2500字。
(二)成果以电子版(word文档)形式进行申报,具体要求:
1.每篇成果由标题、内容提要、正文三大部分组成;
2.标题用二号宋体,正文用三号仿宋体。其中,一级标题用三号黑体,二级标题用三号楷体,三级标题用三号仿宋体加粗;
3.大标题下不标注作者姓名和单位等信息;
4.内容提要在正文之前书写,300字左右;
5.申报成果文件名为“序号+申报成果标题名称”。
(三)每篇申报成果对应一份
2017年“丹柯杯”优秀研究成果评选推荐表,请认真填写推荐表,推荐表文件名为“序号+作者单位(简称)+姓名”。
(四)申报成果序号和推荐表序号请一一对应。
(五)申报成果和推荐表分别建立文件夹,打包压缩,
发至邮箱:dankebei@sohu.com
(本通知电子版请登录公共邮箱下载,地址:bjzyhyjs@sohu.com,密码:bjzyhyjsdkb)

联系人:刘 智 王艳杰
电话:66089781/13611073536 66089952/13801275670
地 址:北京市西城区闹市口大街月台胡同18号
邮 编:100031
邮 箱:dankebei@sohu.com

附件:1.2017年“丹柯杯”优秀研究成果评选推荐表
   2.申报成果电子版(word文档)格式范例

      
北京市思想政治工作研究会
北京市思想政治工作研究会基层思想政治工作研究所
2017年 1月 20日